12月18日,工业和信息化部、生态情形部团结印发《国家勉励生长的重大环保手艺装备目录(2025年版)》。目录包括开发类、应用类、推广类三大种别,笼罩大气污染防治、水污染防治、固体废物处置惩罚、土壤污染修复、情形监测、污染应急处置惩罚、减污降碳协同处置惩罚等焦点领域。详情如下:

2025年第42号
为落实《增进环保装备制造业高质量生长的若干意见》(工信部联节〔2025〕49号)事情安排,加速先进环保手艺装备研发和推广应用,工业和信息化部、生态情形部体例了《国家勉励生长的重大环保手艺装备目录(2025年版)》,现予通告。《国家勉励生长的重大环保手艺装备目录(2023年版)》同时废止。
附件:国家勉励生长的重大环保手艺装备目录(2025年版)
工业和信息化部
生态情形部
2025年12月16日
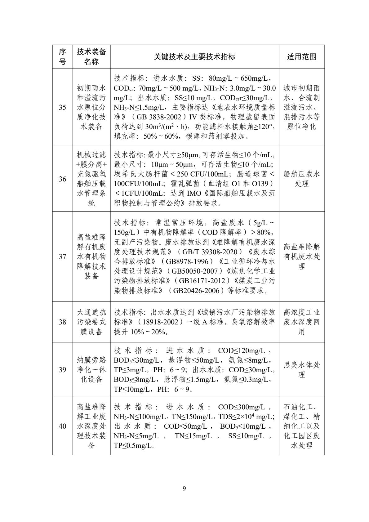
附件(部分)
水污染防治应用类:



水污染防治推广类:



文章泉源:工业和信息化部官网。若有侵权,请实时联系我司举行删除。
营业咨询:400 888 0661
售后服务:400 888 7170
前台总机:0592-6300800